2月22日,国家能源局综合司关于印发《2024年能源行业标准计划立项指南》的通知发布。

立项指南指出,坚持需求导向。紧密围绕能源碳达峰碳中和目标任务, 充分发挥标准推动能源绿色低碳转型、保障能源安全供应的技术支撑和引领性作用,突出重点领域和关键技术要求,提出能源行业标准计划。
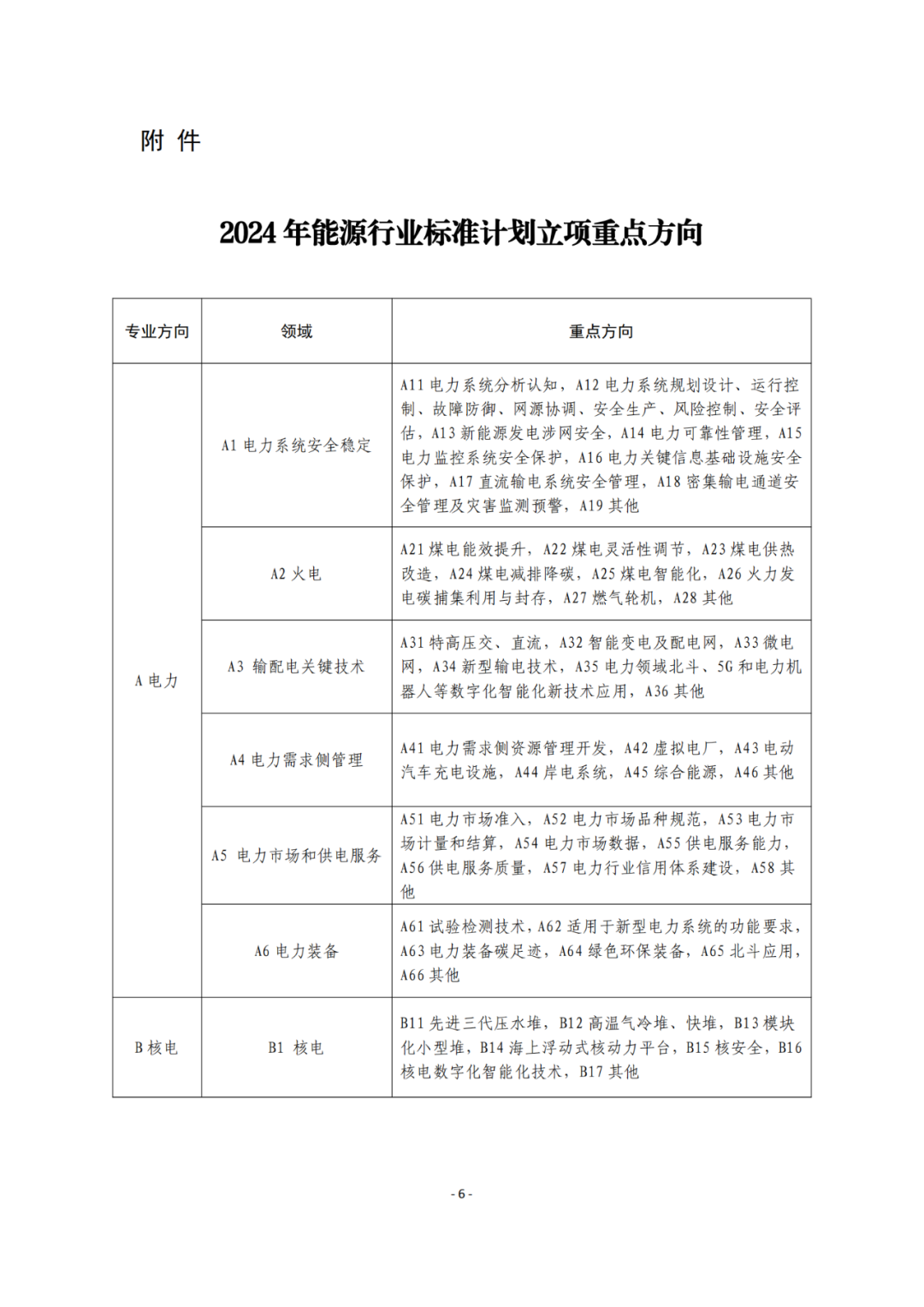
立项指南明确,2024年能源行业标准计划立项重点方向有可再生能源(光伏、风电、光热),电力系统安全稳定,电力市场、新型储能等。
原文如下:
国家能源局综合司关于印发《2024年能源行业标准计划立项指南》的通知
国能综通科技〔2024〕17号
各能源行业标准化管理机构、能源行业标准化技术委员会:
为贯彻落实党的二十大精神,深入落实《国家标准化发展纲要》,进一步提升能源行业标准立项工作的计划性、导向性,根据国家能源局标准化工作安排,我们组织编制了《2024年能源行业标准计划立项指南》。现印发给你们,请按照指南明确的要求,做好能源行业标准计划立项工作。
国家能源局综合司
2024年2月7日

附件:2024年能源行业标准计划立项指南








来源:光伏能源圈微信公众号
简体中文
繁體中文
English




